2026年度卫生人才评价考试大纲(卫生事业管理专业)
152 卫生管理(初级师)、172 公共卫生管理(中级)、173 医院管理(中级)考试大纲
1.专业代码:152
专业名称:卫生管理(初级师)
科目内容:基础知识:包括管理学、卫生统计学、流行病学;
相关专业知识:包括卫生法学、社会医学、健康教育;
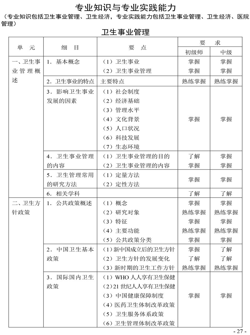
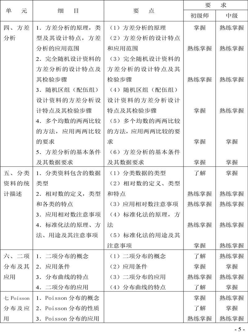
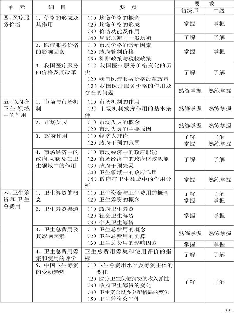
专业知识:包括卫生事业管理、卫生经济;
专业实践能力:包括卫生事业管理、卫生经济、医院管理。
2.专业代码:172
专业名称:公共卫生管理(中级)
科目内容:基础知识:包括管理学、卫生统计学、流行病学;
相关专业知识:包括卫生法学、社会医学、健康教育;
专业知识:包括卫生事业管理、卫生经济;
专业实践能力:包括卫生事业管理(主要部分)、卫生经济、医院管理。
3.专业代码:173
专业名称:医院管理(中级)
科目内容:基础知识:包括管理学、卫生统计学、流行病学;
相关专业知识:包括卫生法学、社会医学、健康教育;
专业知识:包括卫生事业管理、卫生经济;
专业实践能力:包括医院管理(主要部分)、卫生事业管理、卫生经济。

来源:https://www.21wecan.com/wsrcw/c100232/202511/1002729.shtml
免责声明:本文内容仅供个人研究、交流学习使用,不涉及商业盈利目的。如涉及版权等问题,请通知本站客服(电话:400-900-8858,QQ:4009008858),本站将立即更改或删除。
(责任编辑:X15)