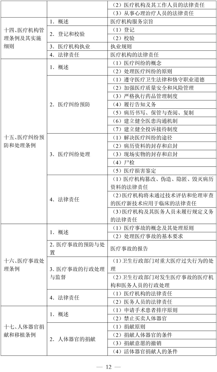
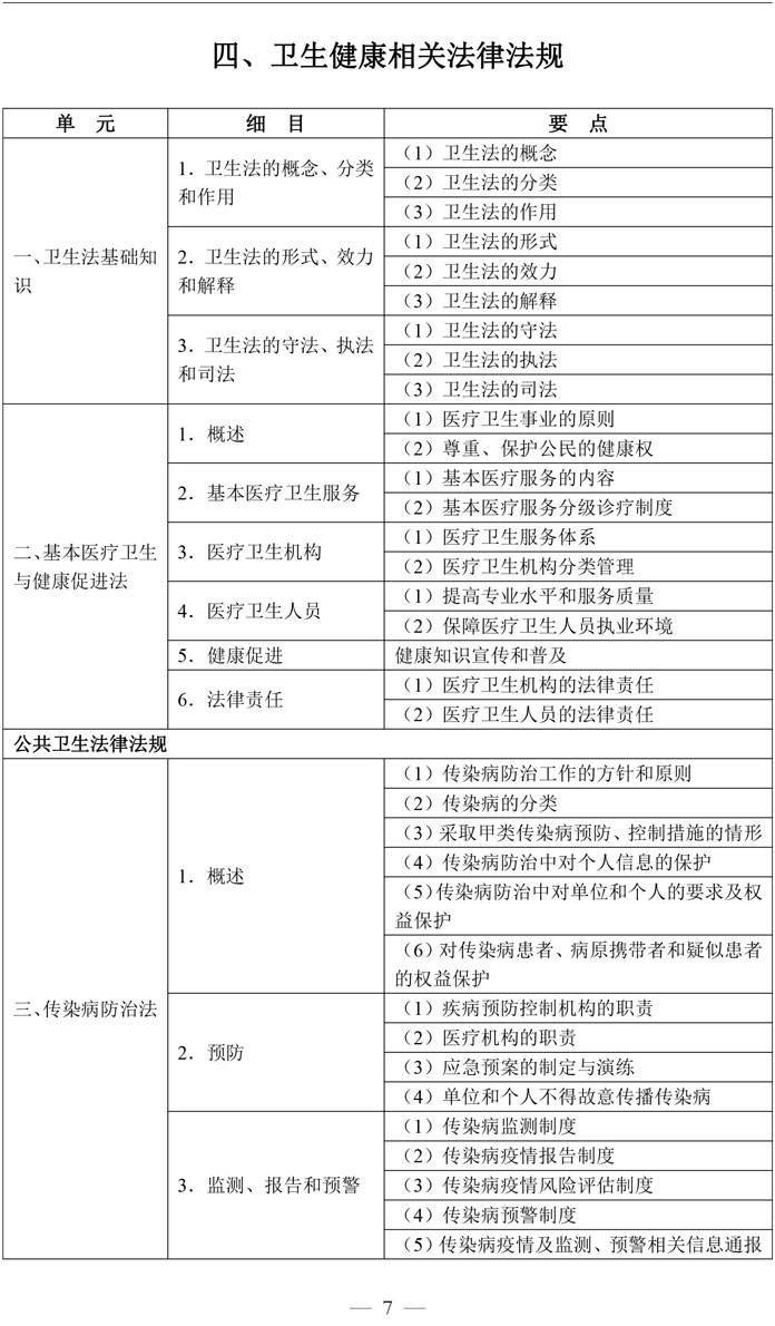
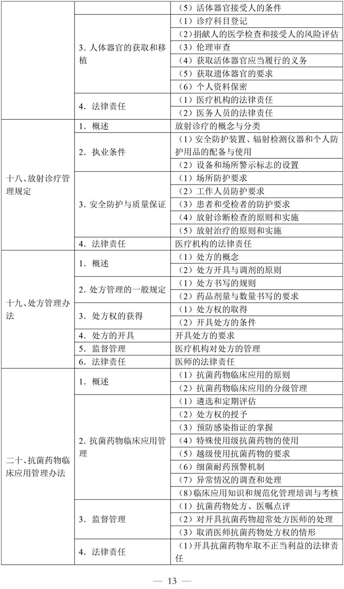
临床执业医师资格考试大纲医学综合考试医学人文部分(2026年修订版)
来源:https://www.nhc.gov.cn/yzygj/c100067/202601/3335dfa0df27423bb472dd8d6ae6577b.shtml
免责声明:本文内容仅供个人研究、交流学习使用,不涉及商业盈利目的。如涉及版权等问题,请通知本站客服(电话:400-900-8858,QQ:4009008858),本站将立即更改或删除。
(责任编辑:X15)
小编工资已与此赏挂钩!一赏一分钱!求打赏↓ ↓ ↓
如果你喜欢本文章,请赐赏:
Copyright©2007–2026 www.100xuexi.com All rights reserved 圣才学习网 版权所有
全国热线:400-900-8858(09:00-22:00),18001260133(09:00-22:00)
增值电信业务经营许可证出版物经营许可证网络文化经营许可证广播电视节目制作经营许可证
京ICP备09054306号-30鄂公网安备 42018502007632号营业执照
国家高新技术企业中关村高新技术企业